
春节时辰,国表里AI圈皆被DeepSeek刷屏。英伟达的股市触动更是让全寰宇防御。DeepSeek最近发布的两个模子——DeepSeek-V3和DeepSeek-R1以较低资本取得了与OpenAI同类模子终点的性能,这激励了阛阓对AI硬件需求的担忧开yun体育网,投资者顾忌翌日对英伟达高端芯片的需求可能会减少。

对于DeepSeek技艺改进的盘问也相配多。许多东谈主合计,DeepSeek在硬件受限的情况下走出了一条不同于OpenAI等狂堆算力的谈路,通过一系列技艺改进来减少模子对算力的需求,同期进步性能。这些成立得到了包括Sam Altman在内的AI领军东谈主物的招供。

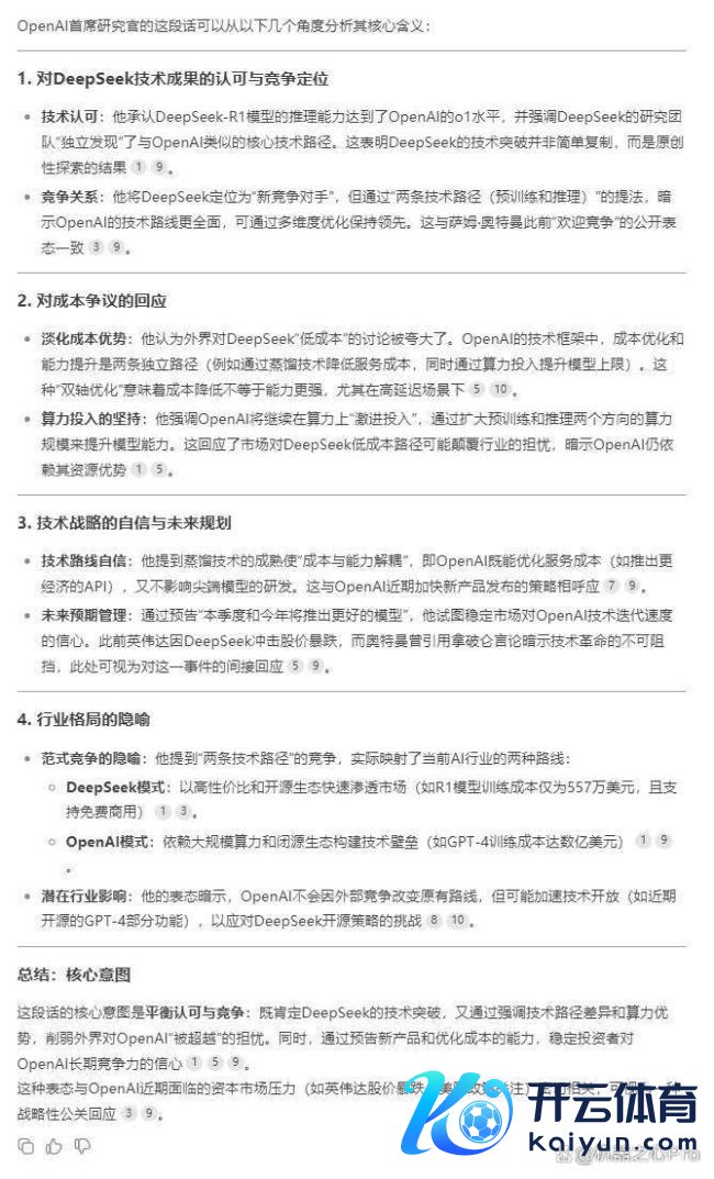
随后,OpenAI首席琢磨官Mark Chen发帖暗示,DeepSeek如实寂静发现了一些OpenAI也在用的核式样念,但这不代表OpenAI在算力上的高插足不对理。他合计外界对资本方面的响应有些过度夸大,并指出领有预检会和推理两个范式意味着不错在两个维度上优化才略。跟着蒸馏琢磨的闇练,缩小资本和进步才略愈发解耦。OpenAI将继续进步低资本提供模子干事的才略,但也会继续专注于其琢磨路子图,盘算在本年带来更多更好的模子。

OpenAI琢磨科学家Noam Brown也试图弱化外界对OpenAI和DeepSeek的对比,但搁置并不彰着。Mark Chen提到的“外界对资本方面的响应有些过度夸大”这少许也被平素盘问。施行上,DeepSeek-V3的资本仅包括矜重检会,不包括前期琢磨、消融实验等用度。

图灵奖得主、Meta AI首席科学家Yann LeCun合计阛阓对于DeepSeek的资本响应并不对理。他指出,渊博投资主要用于看护AI干事镇定起初,而不是只是用于检会模子。跟着AI才略增强,看护干事起初的资本会更高,要害在于用户是否喜悦为这些增强的功能付费。

不少网友赞同LeCun的不雅点,合计检会和推理资本更低的AI技艺能更快普及,从而创造更大的阛阓。从这个角度来看,DeepSeek在缩小推理资本方面的辛苦似乎比缩小检会资本更为伏击。

濒临可能行将到来的推理需求激增,OpenAI、Meta等公司皆在作念相应准备,如OpenAI的“星际之门”时势和Meta的新一年600亿好意思元的AI投资。2025年,AI阛阓的竞争已经犀利,DeepSeek在新一年的发展值得见谅。

开yun体育网